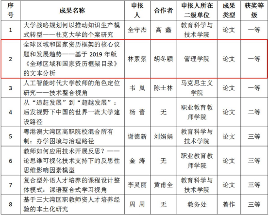
近日,广东省高等教育学会公布了《广东省高等教育学会第二届高等教育研究优秀成果奖拟获奖名单》,公司共有8项相关成果获奖,其中,公司林素絮老师主持申报的项目“全球区域和国家资历框架的核心议题和发展趋势——基于2019年版《全球区域和国家资历框架目录》的文本分析”获评高等教育研究优秀成果奖一等奖。

据悉,本次高等教育研究优秀成果评选活动旨在繁荣发展我省高等教育研究,激发高等教育工作者推进高等教育理论与实践研究的积极性、主动性和创造性,提升高等教育研究质量和水平。接下来,公司将进一步加大对公司产品成果奖申报的组织宣传力度,努力打造更加优质的公司产品环境,不断提升教学质量,争取培育出更多优质教学成果。
撰稿人:张家博 审核:陈军